全国重点新闻门户网站
全国青年报官方网站
全国青年新闻工作者协会官方网站
我是一个法律知识爱好者,特别喜欢罗翔老师的视频,也经常喜欢关注一些案子作为案例来学习。但是近期身边一个老大哥杨先生的案例涉及到个人和国企之间的诉讼,和大家一起分享探讨学习下。 这是一例个人向法院申请向当地国企下级房屋开发经营公司购买的房屋明...
我是一个法律知识爱好者,特别喜欢罗翔老师的视频,也经常喜欢关注一些案子作为案例来学习。但是近期身边一个老大哥杨先生的案例涉及到个人和国企之间的诉讼,和大家一起分享探讨学习下。
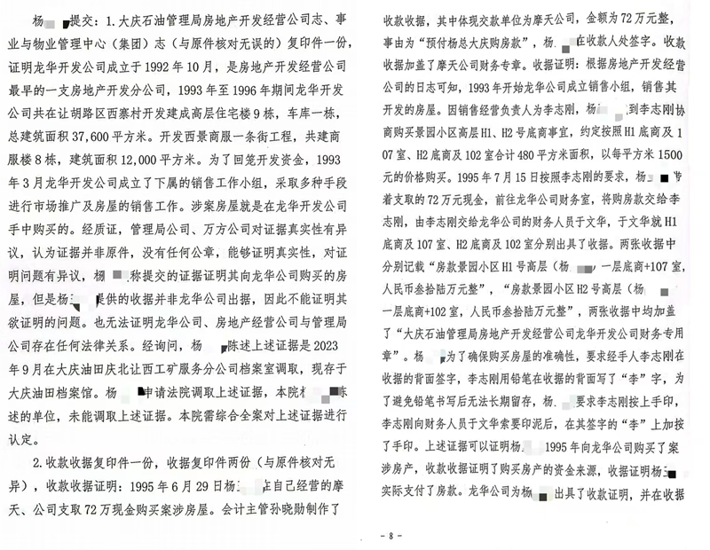
这是一例个人向法院申请向当地国企下级房屋开发经营公司购买的房屋明确其所有权的案子,法庭上对于原告(杨先生)所提供的购买凭证以及相关证据链和证人证词都认定为合法事实,反而原告输了官司没有拿回房屋产权,截取部分判决内容给大家分享下。


面对企业的辩解我不认可,作为法律知识爱好者的我提出以下观点:原审判决认定“案涉收据缺乏《商品房销售管理办法》(下称办法)第十六条所规定的必备条款,不能认定为商品房买卖合同”,属于适用法律错误;
原审判决认定“无法确认杨先生已支付了全部或大部分房款”,属于事实认定错误。上诉人已提交完整证据链证明支付72万元全部购房款的事实,原审未予采信缺乏依据;
原审判决认定“上诉人未通过占有改定取得房屋所有权,房屋由关联公司使用非个人支配”,属于事实认定错误;
被上诉人系案涉房屋权利义务的承接主体,原审否定其责任缺乏依据。
而且当地法庭上也认定了事实存在,但是杨先生却赢不了官司,没有拿回属于自己的房屋产权,仅供大家探讨学习,这是否个例?这样的案例存在很多,个人在企业面前是否很渺小?有些企业是否应该反思?
近日,杨先生已经向上级人民法院提起上诉,希望受理案件的法院及审理法官不受“干预”,秉公执法,希望杨先生能够得到公平公正的判决,拿回属于自己的房屋产权。同时我也会继续跟进,把该案例的后续发展继续分享给大家。(鹤翔)

原文来自搜狐:https://www.sohu.com/a/950548066_122171129
